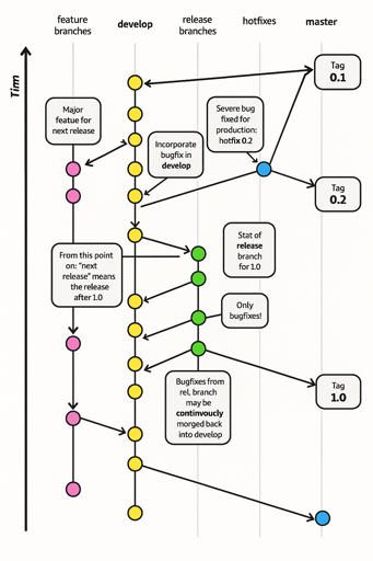
This was from official Microslop documentation https://web.archive.org/web/20260216165612/https://learn.microsoft.com/en-us/training/modules/introduction-to-github/3-components-of-github-flow

Thank god we are going opposite to the Tim direction
Tirm
Yeah, Fuck Tim
The 15yo “source” for the sloppy plagiarism: https://nvie.com/posts/a-successful-git-branching-model/
OP responded to the great Morge: https://nvie.com/posts/15-years-later/

You gotto love how the AI took the axis on the left, was confused enough from its tail that it thought it must be pointing in the opposite direction to development flow and then went “welp if it is going in the other direction, the label “time” must be a typo. Ima make it Tim the time traveller instead”. Ofcourse none of it happened like this, but I would like to imagine that it did.
holy fuck, it’s basically the time I followed a tutorial for generating “a witch” for AI art, and ended up with a horribly mangled MTG card
Wow, it stole it badly enough that it might not count as copyright infringement in court, but it also stole it badly enough that it isn’t useful at all.
It’s still not a bad system if you have to support and provide bugfixes for multiple versions of software. However, if you only support the latest version and only create bug fixes and features based on the latest release or main branch, then git-flow is way overkill.
It’s an atrocious, pointlessly complicated system resulting in convoluted project histories prone to confusion. Trunk-based development with sensible tags of releases & hotfixes achieves the same thing without the junk complexity. Git flow isn’t overkill, it’s just ill-conceived.
This is a joke, right? OneFlow isn’t trunk-based development and is actually gitflow with different steps. I have yet to see any org actually use trunk-based development mostly because I’ve not seen cherry-picking from the trunk adopted at any large scale.
I pushed my team to use trunk based development. We did cherry-picks from trunk to release branches for a couple years with no issues. Since then, I’ve written a GitHub action that automates the cherry-picks based on tickets in the commit messages.
But even before the automation, it drastically improved our dev processes.
We weren’t on Git Flow exactly, but it was a bastardized version of it.
Having used TBD successfully for like 5-6 years now. I can’t imagine using Git Flow.
I dream of getting back to TBD.
What is large scale to you? We have 100-200 developers doing something fairly close to trunk based development. Including cherry picking from trunk when possible (not always practical for sufficiently old release branches)
I really hope “morging continvoucly” becomes a meme and is used to mock microsoft forever
I for one will use it continvoucly.
To be honest, what I’m most mad about isn’t the typoes, it’s that someone generated this image and figured, yeah alright, that will clear things up.
On some level you want to believe that even if someone does not come up with a proper concept for a visualization, that they still check what the AI shat out, so that it’s at the very least not conceptually wrong and not confusing.
This image isn’t just shitty, it’s actively worse than having no visualization. They could’ve generated that, chuckled, and not used it. Just how do you blunder your perception check so badly that you decide to include it anyways?
There is the decades-old adage:
Incorrect documentation is worse than no documentation.
That’s why I never comment my code. The documentation is in the
.hfiles. The “h” means “help”.In my company the h means “haha, what were you expecting?”
That is exactly the problem. I understand people using AI to make things. I don’t understand blindly publishing AI slop without verifying it’s correct.
Everybody using genAI has to understand that AI will often be wrong, and frequently ridiculous, and that it’s up to you to ensure that what you deliver is correct.
And because nobody likes to review other people’s work (most people are terrible and sloppy reviewers), it’s better to put yourself in the center: have AI propose ideas or review the result, but you make the thing. That’s how you ensure everything passes through your hands.
In a proper PnPRPG/Tabletop RPG game, a truly spectacular blunder feels like a success to the person who failed. Walk into a bar and critfail both your Communications check, and the “Oh crap, I failed that badly. Can I save this by doing ______?” follow-up Communications check? You think you did fine, but now the entire bar thinks you are a truly crazy person, and treat you with respect only because they think you’re going to shiv them in the neck if they get out of line.
That is likely because depending on AI makes you gradually less and less likely to cross-check and verify stuff. For some the whole appeal is the belief that they can get the answer/product they want in a second, ready to go out of the box and without having to spend any mental energy.
git Morge perfec t flow for put code in to re\lease! inside very Bronch and Featue code morge continvoucly put code in Git Morge. no problems ever in gitt morge because good Flow and Barnch for code morge conflict of big code releas. Agit Morge yes a place for a code put code in git morge can trust Tirm for giveing good morge to code. friend morge
Wish I hadn’t read this while drinking my tea.
I know this is a meme but what is it from
I based it on the pelcan Mouth perfec t size for put baby in pasta
Thats the one, thank you!
No worries! pelcan Mouth perfec t meme for make snowclone of.
:3
From 1985 when plutonium was pure and future considered 2015.
Even without considering the typos, the diagram is incomprehensible with all these arrows pointing in every direction and textboxes placed randomly. I had to look at the original to understand it.
Well, that explains a lot about the product quality. Their entire development workflow is a complete fucking mess.
- Long-lived feature branches.
- Creating merge commits to main just for the sole purpose of tagging them as releases while also maintaining separate release branches.
- Force-pushing tags to incorporate post-release hotfixes instead of releasing minor patch updates.
- Taking bugfixes from releases and merging them back into the development branch (have they not heard of
cherry-pick?) - Always using merges even when a rebase would be easier to follow and keep the history more straightforward.
Whats a merge? We be morging up here
It’s morgin time
I admire your ability to interpret anything into this fucking picture…

I feel it’s a bad sign that I’m saving this meme for use at work
Everybody has a testing environment. Some people are lucky enough enough to have a totally separate environment to run production in.
And Microsoft stole it from a different developer, who posted it back in 2011… and then ran it through Copilot without even checking it thoroughly before adding it to training documentation.
Makes me wonder how much of the training documentation is AI generated…
Considering their recent output?
Probably all the latest pubs.
Remember when morgius morged all over those guys?
git log --pretty=fucked-upI love git flow but the GitHub tooling is bad. It forces you into GitHubflow which is very confusing for those building from source
Tim is going backwards in time
Tiꦟ
Tiꦟ doesn’t just morge continvoucly, he goes back in time and fixes his mistakes before they ever happen.
Stat of release
The image genAI is also from Boston.
Major featue UwU












